MLB Daily Notes - June 29th
A daily automated report of what happened yesterday in Major League Baseball, along with other recent trends and further analysis.
.
I don’t like to dwell on things, but the people want to hear the full Tommy Pham story, so I’ll give it.
A few weeks ago, Pham followed me on Twitter. He had recently appeared in a few of the automated tweets about performing well recently, so I figured he was just searching for his name on Twitter and came across it and then wanted to see those automated tweets every day. Before I go any further, let me say that if I were a pro athlete - I’d definitely be searching my name too.
So yesterday afternoon, Pham showed up in a query I wrote about barrel rate and contact rate hitters, and his name made it into another tweet. I then followed that tweet up with a douchey troll tweet:
This tweet was obviously meant for two purposes
To try to be funny
To show off that Pham follows me on Twitter
The first bullet point is a good thing, it’s good to be funny. The second one is bad, it’s lame to show off stuff like that, but I don’t know - I’m a fallen man and I will do some lame stuff for the sake of a good joke.
Tommy is clearly pretty active on Twitter and ripped off this reply (WARNING: LANGUAGE - IF YOU’RE UNDER THE AGE OF 7 STOP READING THIS)
So the obvious next step for me was to bet on him to homer. I was going to just do a normal bet of like $2, which is what I’ve been doing lately since I’m really trying to just keep the money I make in the house, but I figured that it would be way funnier if I bet $20 and it hit. And then, of course, Pham hits a homer in his first at-bat, I make another show-offy tweet, about making $110 on it, and things proceed from there.
Another insanely lame thing to do is to tell people after you do something nice, but I did that too - I gave the $110 to Samaritan’s Purse and tweeted that out - but my primary intention there was to get other people to give to the charity because I think they’re amazing.
All pretty hilarious stuff and just so perfect how it all went down. Twitter is pretty great.
There’s also this group of fantasy baseball guys on Twitter that really, really hate me - so I had some people sending me their tweets praising Pham and bashing me again or whatever. One of them even DM’d me on Instagram and then deleted it - so that was strange. I have a feeling another full-out attack from them will be on the way, they all think I’m a very bad guy who makes burner accounts to make fun of fantasy baseball people. And that’s fine. I don’t have any ill-will for these guys and they’re free to do whatever they want - I’m just going to let all of that roll by.
So what do we learn from all of this? I think there’s one simple lesson to be learned. I ain’t shit, and I need to remember that.
Pitchers - Yesterday
Domingo German threw a perfect game against the Athletics.
99 pitches
17 whiffs
17.2% SwStr%
54.5% Strike%
27.3% Ball%
9 strikeouts
0 walks
All very, very good numbers - but not among the most dominant outings of the year by the metrics I talk about a lot here.
Here’s how those 99 pitches broke down:
The story of the year for him has been the curveball. It has improved a ton and has been dominant this year (19.6% SwStr%, 54% Strike%, 147 Stuff+ in Drew’s model). The four-seamer has been fine/mediocre (8.4% SwStr%, 50% Strike%).
No hitters and perfect games almost always involve plenty of good fortune. 18 balls were put in play off German and none of them found their way for a hit.
No “Solid” or “Barrels” allowed, and that’s where most of the damage is done. You usually get some base hits out of flares, but he only gave up two of those. Great pitching by German, pathetic hitting by the Athletics.
Dane Dunning also went nuts for 10 strikeouts, almost throwing a complete game of his own. He did that while getting zero whiffs on his 56 fastballs thrown. Figure that one out.
The slider was great, but this is just a random spike for Dunning, and I don’t think he’s really a guy to roster in fantasy (9.0% SwStr%, 45% Strike for the year - not good enough).
Patrick Corbin also popped off against the Mariners, so I don’t know, maybe this poor air quality thing is like re-configuring the physical world?
Corbin has a 9.4% SwStr% and a 41.4% Strike% on the year. That’s the fourth-worst Strike% in the league for pitchers with 10+ starts.
Cal Quantrill 40.2%
Austin Gomber 41.1%
Tylor Megill 41.3%
Patrick Corbin 41.4%
Jordan Lyles 41.7%
I think Strike% all by itself has some merit. It’s very simple, but pretty powerful. The entire goal of pitching is to get strikes, after all, so seeing the rate at which a pitcher gets strikes will tell you a good bit.
That number is on the dashboards, and it’s also in the Strike Ball BIP Data google sheet that paid subs have access to. You don’t find many pitchers at the top of the list that aren’t having very good seasons.
Here are all the starters above 50%:
It’s not always good, like you can get a lot of strikes and still have some bad starts (Kirby, Varland, Bradley, Sears), but there’s real signal there. That 46.8% you see at the top there is the league average, and it’s a pretty narrow distribution, so every point gained is pretty significant.
What I mean by that is for K%, for example, 27% and 28% are essentially the same. For Strike%, 49% is significantly better than 48%. Standard deviations are an important thing to know generally about for these stats.
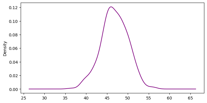
For a normal distribution, effectively all of the data will be inside 3 standard deviations in either direction, and 68% of it will be inside 1 standard deviation in either direction. Here’s that shown:
The problem is that not every list of numbers is normally distributed, but it’s going to be pretty close, so we can use this as a general principle.
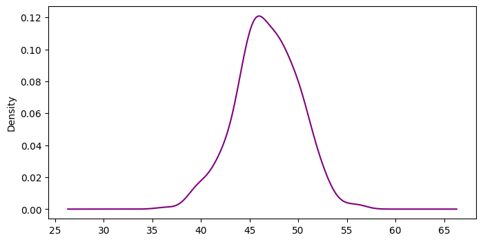
For Strike%, the distribution looks like this:
Mean: 46.8%
Max: 56.3% (Strider)
Min: 36.3% (Rucinski)
StDev: 3.2
If we go one standard deviation down from the mean (46.8-3.2=43.6), we get to names like Brandon Pfaadt and Kyle Hendricks. Not very good.
If we go one standard deviation UP from the mean (46.8+3.2=50), we get to Garrett Whitlock, Chris Sale, and Matt Brash. Much better names, generally.
So the point is, six points takes you from very bad to very good. If we have to be very simplistic, we’re looking for 49%+, and anything under 45% is pretty dangerous territory.
If this is piquing your interest at all, I wrote more about these stats here.
Fantasy Points Leaders - Yesterday
1. Domingo German (vs. OAK): 42.25 Points
2. Dane Dunning (vs. DET): 37.11 Points
3. Patrick Corbin (vs. SEA): 34.75 Points
4. Blake Snell (vs. PIT): 26.5 Points
5. Lucas Giolito (vs. LAA): 26.15 Points
6. Kolby Allard (vs. MIN): 24.11 Points
7. Mitch Keller (vs. SD): 21.9 Points
8. Zach Eflin (vs. ARI): 21.55 Points
9. Zach Davies (vs. TB): 19.35 Points
10. Kodai Senga (vs. MIL): 19.05 Points
Whiffs Leaders - Yesterday
1. Blake Snell (SD): 20 Whiffs (102 Pitches)
2. Domingo German (NYY): 17 Whiffs (99 Pitches)
3. Lucas Giolito (CWS): 16 Whiffs (98 Pitches)
4. Kolby Allard (ATL): 14 Whiffs (71 Pitches)
5. Kodai Senga (NYM): 14 Whiffs (102 Pitches)
6. Aaron Nola (PHI): 14 Whiffs (97 Pitches)
7. Kenta Maeda (MIN): 14 Whiffs (82 Pitches)
8. Trevor Richards (TOR): 13 Whiffs (40 Pitches)
9. JP Sears (OAK): 12 Whiffs (92 Pitches)
10. Kyle Freeland (COL): 12 Whiffs (100 Pitches)
Strike% Leaders - Yesterday
1. Kolby Allard (ATL): 60.6 Strike%, 26.8 Ball%
2. Nick Pivetta (BOS): 58.1 Strike%, 35.5 Ball%
3. Dane Dunning (TEX): 55.0 Strike%, 25.0 Ball%
4. Domingo German (NYY): 54.5 Strike%, 27.3 Ball%
5. Zach Eflin (TB): 54.2 Strike%, 20.5 Ball%
6. Logan Allen (CLE): 53.1 Strike%, 37.8 Ball%
7. Blake Snell (SD): 51.0 Strike%, 38.2 Ball%
8. Ross Stripling (SF): 50.0 Strike%, 30.0 Ball%
9. Patrick Corbin (WSH): 50.0 Strike%, 33.3 Ball%
10. Aaron Nola (PHI): 49.5 Strike%, 33.0 Ball%
11. Lucas Giolito (CWS): 49.0 Strike%, 32.7 Ball%
12. Mitch Keller (PIT): 49.0 Strike%, 34.6 Ball%
13. Kyle Freeland (COL): 49.0 Strike%, 39.0 Ball%
14. Logan Webb (SF): 48.9 Strike%, 32.6 Ball%
15. Kenta Maeda (MIN): 46.3 Strike%, 35.4 Ball%
Pitcher/Pitch Trends
It looks like Corbin had his big outing with increased slider velocity. He threw that thing way harder yesterday.
And it worked. I think you’ll probably see some people noticing this and suggesting that maybe Corbin figured something out and might be in for a good run of starts, or something.
This is a good time to just continue ignoring Corbin entirely for fantasy purposes. If he could just throw the slider harder and be good again, why wouldn’t he have done that 2 years ago? Do we think he suddenly unlocked velocity on the pitch? Did the poor air quality aliens give him some extra talent Space Jam-style? I don’t really have anything smart to say here, seems like he just decided to try something different and it worked out - but I have zero belief that he’ll be any better than normal moving forward. There’s more to life than slider velocity.
Blake Snell threw his changeup more and put up another good Strike rate of 51%. The ball rate has been higher the last two starts, but his stuff is just so good that he can handle throwing a lot of balls. Hitters just don’t get balls into play off of him, so as long as he gets three strikes over before four balls, it turns out great, and that’s what he’s been doing lately. Three straight starts with 20+ whiffs, five straight starts at 17+.
Since June 5th: 20.0% SwStr%, 52.5% Strike%, 37% Ball%. Elite.
Velo Changes - Yesterday
Patrick Corbin's SL velo (39 pitches) UP 3.1mph to 82.5
Wade Miley's FF velo (18 pitches) UP 2.2mph to 91.9
Wade Miley's CH velo (15 pitches) UP 1.6mph to 84.4
Michael Grove's SL velo (44 pitches) UP 1.5mph to 87.2
Nick Pivetta's CU velo (13 pitches) UP 1.5mph to 80.3
Austin Cox's FF velo (40 pitches) DOWN -1.6mph to 90.4
Drew Smyly's FC velo (16 pitches) DOWN -1.7mph to 86.8
Logan Gilbert's CU velo (14 pitches) DOWN -2.4mph to 79.0
Pitch Mix Changes - Yesterday
Aaron Nola's CU usage (42.3%) up 11.1 points
Blake Snell's CH usage (27.5%) up 10.7 points
Braxton Garrett's SI usage (37.9%) up 10.5 points
Domingo German's CU usage (51.5%) up 10.8 points
Garrett Hill's FF usage (37.3%) up 10.6 points
Garrett Hill's SI usage (33.9%) up 10.4 points
Hayden Wesneski's SI usage (32.1%) up 12.0 points
Kyle Freeland's SL usage (32.0%) up 10.2 points
Michael Grove's SL usage (56.4%) up 17.2 points
Miles Mikolas's SI usage (44.2%) up 13.0 points
Patrick Corbin's FF usage (30.4%) up 15.9 points
Zach Davies's FF usage (32.1%) up 17.7 points
Zach Eflin's CU usage (42.2%) up 12.9 points
Pitch Mix Changes - Last 3 Starts
Josiah Gray Sinker: +27.7%
Shintaro Fujinami Split-Finger: -27.4%
Shintaro Fujinami 4-Seam Fastball: +26.9%
Josiah Gray Sweeper: +19.3%
Shohei Ohtani Sweeper: -19.0%
Josiah Gray 4-Seam Fastball: -17.3%
Cole Irvin 4-Seam Fastball: -16.9%
Bryce Miller Slider: +16.8%
Taijuan Walker Cutter: +16.5%
Shohei Ohtani 4-Seam Fastball: +16.1%
Austin Gomber Slider: +15.9%
Dane Dunning Slider: +15.6%
Yusei Kikuchi Curveball: +15.6%
Cole Irvin Sinker: +15.6%
Paul Blackburn Sinker: -15.1%
Blake Snell 4-Seam Fastball: -14.9%
Shintaro Fujinami Sweeper: +14.9%
Bobby Miller Sinker: +14.8%
Merrill Kelly 4-Seam Fastball: +14.5%
Julio Teheran Cutter: +14.5%
Kutter Crawford Cutter: -12.9%
Michael Grove Slider: +12.9%
Paul Blackburn 4-Seam Fastball: +12.8%
Sandy Alcantara 4-Seam Fastball: -12.6%
Jesus Luzardo Changeup: +12.4%
Trevor Williams Slider: +12.4%
Zach Davies 4-Seam Fastball: +12.4%
Drew Smyly Cutter: +12.3%
Taijuan Walker 4-Seam Fastball: -12.1%
Jameson Taillon Sinker: -12.1%
Daniel Lynch Slider: -12.0%
Pitchers - Recent
CSW% Leaders - Last 3 Weeks
Blake Snell - 91 TBF, 39.9% CSW%
Garrett Whitlock - 106 TBF, 36.1% CSW%
Spencer Strider - 97 TBF, 35.4% CSW%
Shane Bieber - 78 TBF, 35.4% CSW%
Charlie Morton - 73 TBF, 35.1% CSW%
James Kaprielian - 70 TBF, 34.3% CSW%
Gerrit Cole - 98 TBF, 34.3% CSW%
Tyler Glasnow - 86 TBF, 34.1% CSW%
Braxton Garrett - 84 TBF, 34.0% CSW%
Zac Gallen - 105 TBF, 33.5% CSW%
K% Leaders - Last 3 Weeks
Blake Snell - 91 TBF, 49.5% K%
Dylan Cease - 94 TBF, 38.3% K%
Braxton Garrett - 84 TBF, 38.1% K%
Tyler Glasnow - 86 TBF, 36.0% K%
Pablo Lopez - 76 TBF, 35.5% K%
Reid Detmers - 96 TBF, 35.4% K%
Eury Perez - 86 TBF, 34.9% K%
Spencer Strider - 97 TBF, 34.0% K%
Bryan Woo - 81 TBF, 33.3% K%
Lance Lynn - 101 TBF, 32.7% K%
K-BB% Leaders - Last 3 Weeks
Blake Snell - 91 TBF, 44.0% K-BB%
Braxton Garrett - 84 TBF, 34.5% K-BB%
Dylan Cease - 94 TBF, 30.9% K-BB%
Eury Perez - 86 TBF, 30.2% K-BB%
Pablo Lopez - 76 TBF, 28.9% K-BB%
Spencer Strider - 97 TBF, 27.8% K-BB%
Lucas Giolito - 103 TBF, 27.2% K-BB%
Bryan Woo - 81 TBF, 27.2% K-BB%
Reid Detmers - 96 TBF, 27.1% K-BB%
Gerrit Cole - 98 TBF, 26.5% K-BB%
GB% Leaders - Last 3 Weeks
Logan Webb - 108 TBF, 68.3% GB%
Hunter Brown - 73 TBF, 62.5% GB%
Luis L. Ortiz - 76 TBF, 62.3% GB%
Bryce Elder - 98 TBF, 58.1% GB%
Marcus Stroman - 99 TBF, 57.5% GB%
Sandy Alcantara - 110 TBF, 57.5% GB%
Shane Bieber - 78 TBF, 56.9% GB%
Brayan Bello - 81 TBF, 56.9% GB%
Brady Singer - 97 TBF, 54.7% GB%
Braxton Garrett - 84 TBF, 54.2% GB%
Magic Formula Qualifiers - Pitchers - Last 3 Weeks
Blake Snell - 91 TBF, 49.5 K%, 5.5 BB%, 50.0% GB%
Braxton Garrett - 84 TBF, 38.1 K%, 3.6 BB%, 54.2% GB%
Griffin Canning - 67 TBF, 28.4 K%, 3.0 BB%, 51.1% GB%
James Paxton - 61 TBF, 29.5 K%, 3.3 BB%, 47.5% GB%
Josh Sborz - 45 TBF, 35.6 K%, 4.4 BB%, 53.8% GB%
Kyle Bradish - 92 TBF, 28.3 K%, 5.4 BB%, 50.8% GB%
Ranger Suarez - 101 TBF, 29.7 K%, 6.9 BB%, 50.8% GB%
Shane Bieber - 78 TBF, 28.2 K%, 6.4 BB%, 56.9% GB%
Yusei Kikuchi - 87 TBF, 28.7 K%, 5.7 BB%, 43.9% GB%
Hot Pitcher Tracker - Last 3 Weeks vs. Career
Garrett Whitlock - +4.3% CSW%, -2.6 BB%
Zac Gallen - +4.4% CSW%, -2.3 BB%
Lucas Giolito - +2.5% CSW%, -3.6 BB%
Dylan Cease - +2.8% CSW%, -2.5 BB%
Blake Snell - +9.7% CSW%, -5.6 BB%
Braxton Garrett - +2.4% CSW%, -3.1 BB%
Framber Valdez - +2.4% CSW%, -3.2 BB%
Tommy Henry - +2.8% CSW%, -3.9 BB%
George Kirby - +5.0% CSW%, -1.9 BB%
Dean Kremer - +4.0% CSW%, -3.1 BB%
James Kaprielian - +6.4% CSW%, -3.9 BB%
Griffin Canning - +2.3% CSW%, -5.2 BB%
Jesus Luzardo - +2.3% CSW%, -4.1 BB%
Cole Irvin - +5.4% CSW%, -1.8 BB%
Jakob Junis - +5.3% CSW%, -4.3 BB%
Josh Sborz - +9.0% CSW%, -6.0 BB%
Hitters
Good to see Jazz back, he had a double-barrel and a homer. The thing to watch with him is the contact rate and strikeout rate, both were awful before his trip to the IL. He’s talented enough to handle a high K%, but by high I mean like 27-29%, it’s hard to have success above 30%, but the homers and steals should be there regardless - which makes him hard to ever bench in fantasy.
Multiple Barrels
Jazz Chisholm (MIA) 4 PA, 8 Swings, 2 Barrels, 1 HR
Josh Jung (TEX) 5 PA, 7 Swings, 2 Barrels, 1 HR
Luis Robert (CWS) 6 PA, 13 Swings, 2 Barrels, 1 HR
Matt Olson (ATL) 4 PA, 10 Swings, 2 Barrels, 1 HR
New Max Launch Velos
Ezequiel Duran, Yesterday: 115.2 Previous High: 112.8
Hardest Hit Balls
Giancarlo Stanton (NYY) - 115.4mph - single
Ezequiel Duran (TEX) - 115.2mph - home_run
Kyle Schwarber (PHI) - 113.4mph - double
Christian Yelich (MIL) - 113.2mph - double
Rafael Devers (BOS) - 112.8mph - single
Vladimir Guerrero Jr. (TOR) - 111.8mph - double
Luis Robert (CWS) - 111.7mph - field_out
C.J. Cron (COL) - 111.6mph - single
Matt Olson (ATL) - 111.5mph - double
Giancarlo Stanton (NYY) - 111.1mph - home_run
Last 3 Weeks - wOBA vs. xwOBA Comparison
Top 10
Tim Anderson - 57 PA, 0.123 wOBA, 0.23 xwOBA, 0.107 Diff
Shea Langeliers - 57 PA, 0.17 wOBA, 0.254 xwOBA, 0.084 Diff
Jesus Sanchez - 59 PA, 0.171 wOBA, 0.255 xwOBA, 0.084 Diff
Rowdy Tellez - 56 PA, 0.196 wOBA, 0.272 xwOBA, 0.076 Diff
Luis Rengifo - 57 PA, 0.217 wOBA, 0.283 xwOBA, 0.066 Diff
Miguel Vargas - 56 PA, 0.135 wOBA, 0.201 xwOBA, 0.066 Diff
Connor Joe - 57 PA, 0.252 wOBA, 0.316 xwOBA, 0.064 Diff
Seiya Suzuki - 64 PA, 0.278 wOBA, 0.341 xwOBA, 0.063 Diff
Jake Bauers - 59 PA, 0.304 wOBA, 0.366 xwOBA, 0.062 Diff
Dominic Smith - 70 PA, 0.27 wOBA, 0.332 xwOBA, 0.062 Diff
Bottom 10
Lane Thomas - 82 PA, 0.454 wOBA, 0.322 xwOBA, -0.132 Diff
Michael Harris II - 75 PA, 0.478 wOBA, 0.358 xwOBA, -0.12 Diff
Jake McCarthy - 70 PA, 0.369 wOBA, 0.25 xwOBA, -0.119 Diff
Jose Ramirez - 78 PA, 0.54 wOBA, 0.421 xwOBA, -0.119 Diff
Austin Hays - 77 PA, 0.401 wOBA, 0.283 xwOBA, -0.118 Diff
Corbin Carroll - 82 PA, 0.397 wOBA, 0.281 xwOBA, -0.116 Diff
Elly De La Cruz - 81 PA, 0.34 wOBA, 0.231 xwOBA, -0.109 Diff
Brandon Drury - 75 PA, 0.406 wOBA, 0.304 xwOBA, -0.102 Diff
Bryson Stott - 65 PA, 0.376 wOBA, 0.28 xwOBA, -0.096 Diff
Isaac Paredes - 73 PA, 0.417 wOBA, 0.33 xwOBA, -0.087 Diff
Last 3 Weeks - Brl% Leaders
Shohei Ohtani - 88 PA, 57 BIP, 16 Brls, 28.1 Brl%
Drew Waters - 59 PA, 32 BIP, 8 Brls, 25.0 Brl%
Luis Robert - 85 PA, 52 BIP, 12 Brls, 23.1 Brl%
Corey Seager - 87 PA, 62 BIP, 14 Brls, 22.6 Brl%
Jack Suwinski - 60 PA, 31 BIP, 7 Brls, 22.6 Brl%
Brandon Nimmo - 82 PA, 49 BIP, 10 Brls, 20.4 Brl%
Adolis Garcia - 88 PA, 50 BIP, 10 Brls, 20.0 Brl%
Ryan O'Hearn - 54 PA, 40 BIP, 8 Brls, 20.0 Brl%
Ezequiel Duran - 70 PA, 47 BIP, 9 Brls, 19.1 Brl%
Francisco Lindor - 73 PA, 48 BIP, 9 Brls, 18.8 Brl%
Last 3 Weeks - xwOBA Leaders
Shohei Ohtani - 88 PA, 0.57 xwOBA
Ronald Acuna Jr. - 91 PA, 0.478 xwOBA
Corey Seager - 87 PA, 0.474 xwOBA
David Peralta - 50 PA, 0.471 xwOBA
Ketel Marte - 75 PA, 0.461 xwOBA
Francisco Lindor - 73 PA, 0.454 xwOBA
Ryan O'Hearn - 54 PA, 0.444 xwOBA
Marcell Ozuna - 75 PA, 0.427 xwOBA
Rafael Devers - 77 PA, 0.425 xwOBA
Luis Robert - 85 PA, 0.423 xwOBA
Last 3 Weeks - Contact% Leaders
Tony Kemp - 46 PA, 66 Swings, 92.4 Cont%
Luis Arraez - 77 PA, 138 Swings, 92.0 Cont%
Alex Verdugo - 65 PA, 99 Swings, 90.9 Cont%
Keibert Ruiz - 67 PA, 115 Swings, 88.7 Cont%
Nico Hoerner - 76 PA, 138 Swings, 88.4 Cont%
Nick Madrigal - 55 PA, 98 Swings, 87.8 Cont%
Geraldo Perdomo - 74 PA, 114 Swings, 87.7 Cont%
Tucupita Marcano - 47 PA, 81 Swings, 87.7 Cont%
Wander Franco - 72 PA, 132 Swings, 87.1 Cont%
Luis Garcia - 79 PA, 160 Swings, 86.9 Cont%
Last 10 Days - SB Attempt Leaders
Ronald Acuna Jr. - 6 Attempts (6 steals)
TJ Friedl - 6 Attempts (6 steals)
Esteury Ruiz - 5 Attempts (4 steals)
Corbin Carroll - 5 Attempts (5 steals)
Jarren Duran - 4 Attempts (4 steals)
Maikel Garcia - 4 Attempts (4 steals)
Elly De La Cruz - 4 Attempts (3 steals)
C.J. Abrams - 3 Attempts (3 steals)
Spencer Steer - 3 Attempts (3 steals)
Ha-Seong Kim - 3 Attempts (2 steals)
Nick Madrigal - 3 Attempts (3 steals)
David Hamilton - 3 Attempts (2 steals)
Ozzie Albies - 3 Attempts (3 steals)
Michael Harris II - 3 Attempts (2 steals)
Bryson Stott - 3 Attempts (3 steals)
Tommy Pham - 3 Attempts (3 steals)
Trea Turner - 3 Attempts (3 steals)
Jake McCarthy - 3 Attempts (3 steals)
Andrew Velazquez - 3 Attempts (3 steals)
Andrew McCutchen - 3 Attempts (2 steals)
Jose Ramirez - 3 Attempts (2 steals)
Zach Remillard - 3 Attempts (2 steals)
Fernando Tatis Jr. - 3 Attempts (2 steals)
Julio Rodriguez - 3 Attempts (3 steals)
Christian Walker - 3 Attempts (3 steals)
Last 30 Days - SB Attempt Leaders
Esteury Ruiz - 18 Attempts (13 steals)
Ronald Acuna Jr. - 17 Attempts (14 steals)
Jake McCarthy - 13 Attempts (12 steals)
Fernando Tatis Jr. - 11 Attempts (10 steals)
Bobby Witt Jr. - 10 Attempts (7 steals)
Corbin Carroll - 10 Attempts (10 steals)
Elly De La Cruz - 10 Attempts (9 steals)
Christian Yelich - 9 Attempts (7 steals)
Whit Merrifield - 9 Attempts (4 steals)
Jarren Duran - 9 Attempts (8 steals)
TJ Friedl - 9 Attempts (8 steals)
Julio Rodriguez - 9 Attempts (9 steals)
Magic Formula Qualifiers - Hitters - Last 3 Weeks
Andrew Vaughn - 79 PA, 17.7 K%, 14.3 Brl%
Andy Ibanez - 62 PA, 14.5 K%, 14.0 Brl%
Billy McKinney - 59 PA, 16.9 K%, 17.0 Brl%
Corey Seager - 87 PA, 18.4 K%, 22.6 Brl%
Francisco Lindor - 73 PA, 17.8 K%, 18.8 Brl%
Ketel Marte - 75 PA, 13.3 K%, 16.0 Brl%
Marcell Ozuna - 75 PA, 18.7 K%, 15.4 Brl%
Nolan Arenado - 68 PA, 19.1 K%, 14.0 Brl%
Ronald Acuna Jr. - 91 PA, 8.8 K%, 15.5 Brl%
Travis d'Arnaud - 57 PA, 15.8 K%, 16.2 Brl%
Last 30 Days - xwOBA Improvers
Shohei Ohtani - 129 PA, +0.137 xwOBA
Bobby Witt Jr. - 110 PA, +0.106 xwOBA
Leody Taveras - 105 PA, +0.102 xwOBA
Tommy Pham - 88 PA, +0.092 xwOBA
Francisco Lindor - 105 PA, +0.09 xwOBA
Ketel Marte - 113 PA, +0.087 xwOBA
Donovan Solano - 96 PA, +0.083 xwOBA
Jake Bauers - 84 PA, +0.079 xwOBA
Corey Seager - 129 PA, +0.078 xwOBA
Ezequiel Duran - 81 PA, +0.075 xwOBA
Last 30 Days - Brl% Improvers
Brandon Nimmo - 111 PA, +11.3 Brl%
Francisco Lindor - 105 PA, +11.0 Brl%
Jake Bauers - 84 PA, +10.8 Brl%
Tommy Pham - 88 PA, +10.5 Brl%
Ezequiel Duran - 81 PA, +10.0 Brl%
J.T. Realmuto - 90 PA, +8.5 Brl%
Eddie Rosario - 97 PA, +8.1 Brl%
Luis Robert - 114 PA, +8.0 Brl%
Shohei Ohtani - 129 PA, +7.9 Brl%
Corey Seager - 129 PA, +7.8 Brl%
Last 30 Days - Cont% Improvers
Luis Garcia - 114 PA, +11.8 Cont%
Christian Walker - 117 PA, +11.0 Cont%
Shea Langeliers - 85 PA, +9.7 Cont%
Fernando Tatis Jr. - 125 PA, +9.4 Cont%
Mike Tauchman - 95 PA, +9.0 Cont%
Christopher Morel - 80 PA, +8.8 Cont%
Jace Peterson - 91 PA, +8.5 Cont%
Austin Riley - 120 PA, +8.1 Cont%
George Springer - 116 PA, +7.9 Cont%
J.D. Davis - 95 PA, +7.8 Cont%
Last 30 Days - K% Improvers
Ronald Acuna Jr. - 127 PA, -11.6 K%
Christian Walker - 117 PA, -10.8 K%
Austin Riley - 120 PA, -10.1 K%
Amed Rosario - 112 PA, -9.4 K%
J.D. Davis - 95 PA, -8.6 K%
Michael Harris II - 104 PA, -8.4 K%
Jorge Soler - 104 PA, -8.3 K%
Jesus Sanchez - 91 PA, -8.1 K%
Cal Raleigh - 83 PA, -8.1 K%
Fernando Tatis Jr. - 125 PA, -8.0 K%
Hot Hitter Tracker - Last 7 vs. Career
Jeimer Candelario - +6.0% Contact%, +3.1 mph exit velo, -13.0 Chase%
Shohei Ohtani - +5.3% Contact%, +6.5 mph exit velo, -3.2 Chase%
Nathaniel Lowe - +8.1% Contact%, +3.8 mph exit velo, -13.1 Chase%
Corey Seager - +4.5% Contact%, +3.1 mph exit velo, -7.1 Chase%
Manny Machado - +11.6% Contact%, +3.3 mph exit velo, -11.4 Chase%
George Springer - +4.8% Contact%, +11.0 mph exit velo, -3.7 Chase%
Vladimir Guerrero Jr. - +7.5% Contact%, +3.2 mph exit velo, -5.0 Chase%
James Outman - +7.9% Contact%, +3.4 mph exit velo, -5.0 Chase%
Rowdy Tellez - +8.5% Contact%, +3.4 mph exit velo, -9.2 Chase%
Mike Trout - +3.2% Contact%, +7.5 mph exit velo, -10.3 Chase%
Super Ultra Mega Hot Hitters - Last 15 Days
Christian Walker - 0.389 xwOBA, 16.3% Brl%, 82.9% Contact%, 23.4% Chase%, 8.5% K%
Corey Seager - 0.44 xwOBA, 20.0% Brl%, 76.3% Contact%, 22.0% Chase%, 18.8% K%
Dansby Swanson - 0.388 xwOBA, 17.6% Brl%, 75.3% Contact%, 23.3% Chase%, 16.7% K%
Ha-Seong Kim - 0.388 xwOBA, 12.5% Brl%, 83.3% Contact%, 16.0% Chase%, 18.5% K%
Ketel Marte - 0.489 xwOBA, 18.4% Brl%, 80.8% Contact%, 15.7% Chase%, 14.3% K%
Ronald Acuna Jr. - 0.486 xwOBA, 12.2% Brl%, 83.8% Contact%, 17.2% Chase%, 10.4% K%
Tommy Pham - 0.397 xwOBA, 10.8% Brl%, 77.1% Contact%, 25.0% Chase%, 22.2% K%
Will Smith - 0.398 xwOBA, 11.5% Brl%, 79.3% Contact%, 18.8% Chase%, 20.4% K%
Cold Hitters - Last 2 Weeks
Rodolfo Castro - 42.2% Whiff%, 85.0% Weak%, 0.991 Cold Rating
Salvador Perez - 40.6% Whiff%, 76.0% Weak%, 0.956 Cold Rating
Giancarlo Stanton - 35.5% Whiff%, 76.2% Weak%, 0.927 Cold Rating
Joey Wiemer - 38.4% Whiff%, 70.4% Weak%, 0.902 Cold Rating
Connor Wong - 34.9% Whiff%, 73.7% Weak%, 0.896 Cold Rating
Joey Meneses - 33.3% Whiff%, 75.0% Weak%, 0.886 Cold Rating
Byron Buxton - 40.4% Whiff%, 68.0% Weak%, 0.879 Cold Rating
Brian Anderson - 37.3% Whiff%, 68.4% Weak%, 0.864 Cold Rating
Jake Burger - 41.9% Whiff%, 65.5% Weak%, 0.861 Cold Rating
Jack Suwinski - 30.2% Whiff%, 77.8% Weak%, 0.861 Cold Rating
Minor Leagues
Top Minor League Hitting Performances - Yesterday
Luis Mieses (CWS): 6/6, 4R, 3HR, 6RBI, 0SB, 61FPts
Liover Peguero (PIT): 4/5, 3R, 2HR, 2RBI, 0SB, 38FPts
Daniel Schneemann (CLE): 4/6, 5R, 1HR, 3RBI, 0SB, 37FPts
Braden Shewmake (ATL): 4/4, 3R, 1HR, 1RBI, 0SB, 36FPts
Alex Jackson (MIL): 2/3, 3R, 2HR, 3RBI, 0SB, 36FPts
Michael Toglia (COL): 2/5, 2R, 2HR, 6RBI, 0SB, 36FPts
Matthew Batten (SD): 3/4, 4R, 1HR, 2RBI, 0SB, 32FPts
Freddy Zamora (MIL): 1/2, 2R, 1HR, 2RBI, 2SB, 32FPts
Yunior Severino (MIN): 2/5, 2R, 2HR, 4RBI, 0SB, 32FPts
Brian O'Keefe (SEA): 2/4, 2R, 1HR, 3RBI, 1SB, 32FPts
Top Minor League Pitching Performances - Yesterday
Christian Scott (NYM): 106 Pitches, 7IP, 2H, 0ER, 6K, 2BB, 29FPts
Grayson Rodriguez (BAL): 88 Pitches, 6IP, 4H, 1ER, 8K, 1BB, 28FPts
Cole Wilcox (TB): 75 Pitches, 5IP, 3H, 0ER, 8K, 2BB, 28FPts
Slade Cecconi (ARI): 89 Pitches, 6IP, 5H, 1ER, 7K, 0BB, 26FPts
Seth Nordlin (TEX): 64 Pitches, 5IP, 3H, 1ER, 6K, 0BB, 23FPts
Jack Cushing (OAK): 94 Pitches, 6IP, 6H, 3ER, 7K, 2BB, 21FPts
Parker Dunshee (SF): 52 Pitches, 3IP, 3H, 0ER, 6K, 0BB, 20FPts
Kyle McGowin (HOU): 65 Pitches, 4IP, 1H, 0ER, 4K, 1BB, 19FPts
Efrain Contreras (SD): 80 Pitches, 5IP, 5H, 1ER, 7K, 2BB, 19FPts
Ryan Murphy (SF): 57 Pitches, 4IP, 0H, 0ER, 5K, 0BB, 19FPts
AA-AAA OPS Leaders
Jake Cave (AAA - PHI) 210 PA 1.148 OPS
Luken Baker (AAA - STL) 272 PA 1.075 OPS
Dominic Canzone (AAA - ARI) 277 PA 1.072 OPS
Jonathan Aranda (AAA - TB) 280 PA 1.047 OPS
Austin Shenton (AA - TB) 274 PA 1.031 OPS
Matt Reynolds (AAA - CIN) 224 PA 1.029 OPS
Coby Mayo (AA - BAL) 300 PA 1.026 OPS
Christian Encarnacion-Strand (AAA - CIN) 253 PA 1.023 OPS
Colt Keith (AAA - DET) 282 PA 1.001 OPS
Miguel Andujar (AAA - PIT) 229 PA 0.998 OPS
Devin Mann (AAA - LAD) 272 PA 0.998 OPS
Alfonso Rivas (AAA - SD) 239 PA 0.996 OPS
Colton Cowser (AAA - BAL) 240 PA 0.992 OPS
Estevan Florial (AAA - NYY) 282 PA 0.991 OPS
Buddy Kennedy (AAA - ARI) 299 PA 0.988 OPS
Cody Thomas (AAA - OAK) 312 PA 0.984 OPS
TJ Hopkins (AAA - CIN) 237 PA 0.98 OPS
Tristin English (AAA - ARI) 233 PA 0.978 OPS
Phillip Evans (AAA - ARI) 297 PA 0.972 OPS
Ryan Bliss (AA - ARI) 288 PA 0.972 OPS
AA-AAA Pitching K-BB% Leaders
Connor Phillips (AA - CIN) 64 IP 29.6% K-BB
Jackson Wolf (AA - SD) 67 IP 24.4% K-BB
Rhett Kouba (AA - HOU) 62 IP 23.4% K-BB
Cade Povich (AA - BAL) 60 IP 22.9% K-BB
Ben Brown (AAA - CHC) 63 IP 22.3% K-BB
Sawyer Gipson-Long (AA - DET) 56 IP 22.2% K-BB
Richard Fitts (AA - NYY) 71 IP 21.9% K-BB
Brant Hurter (AA - DET) 62 IP 21.9% K-BB
Blayne Enlow (AAA - MIN) 61 IP 21.9% K-BB
Mike Vasil (AAA - NYM) 60 IP 21.8% K-BB
Domingo Robles (AA - ATL) 71 IP 21.8% K-BB
Spencer Arrighetti (AAA - HOU) 65 IP 21.6% K-BB
Jordan Wicks (AA - CHC) 58 IP 21.0% K-BB
Tobias Myers (AA - MIL) 65 IP 20.8% K-BB
Landon Knack (AAA - LAD) 65 IP 20.8% K-BB
Mason Black (AA - SF) 53 IP 20.7% K-BB
Pat Monteverde (AA - MIA) 67 IP 20.7% K-BB
Justin Jarvis (AA - MIL) 71 IP 20.2% K-BB
Jacob Lopez (AAA - TB) 56 IP 19.9% K-BB
Carlos Rodriguez (AA - MIL) 67 IP 19.8% K-BB
Schedules & Streamers
Toughest Upcoming Hitter Schedules - Next 7 Days
SEA - 111.5 Opposing SP Stuff+
TB - 110.4 Opposing SP Stuff+
PIT - 109.4 Opposing SP Stuff+
ATL - 109.2 Opposing SP Stuff+
STL - 106.1 Opposing SP Stuff+
Softest Upcoming Hitter Schedules - Next 7 Days
DET - 73.9 Opposing SP Stuff+
HOU - 80.0 Opposing SP Stuff+
NYM - 80.7 Opposing SP Stuff+
MIN - 82.2 Opposing SP Stuff+
CLE - 82.5 Opposing SP Stuff+
Today's SP Streamer Picks
Emmet Sheehan (27.5% Owned): Projected 5.4IP 2.75ER 5.92SO 2.16BB 15.05FPts
Clarke Schmidt (13.5% Owned): Projected 5.41IP 2.43ER 5.39SO 2.26BB 14.59FPts
Reese Olson (3.0% Owned): Projected 5.03IP 2.19ER 4.98SO 1.43BB 13.96FPts
OPS Leaders - Last 2 Weeks - LOW OWNED HITTERS
Nick Madrigal - 26 PA, 1.152 OPS
Garrett Cooper - 38 PA, 1.104 OPS
Jose Siri - 27 PA, 1.037 OPS
C.J. Abrams - 33 PA, 0.991 OPS
Max Kepler - 27 PA, 0.958 OPS
Jeimer Candelario - 42 PA, 0.947 OPS
Paul DeJong - 26 PA, 0.933 OPS
Tommy Pham - 38 PA, 0.906 OPS
Patrick Bailey - 30 PA, 0.902 OPS
Triston Casas - 30 PA, 0.9 OPS
Today's Hitter Streamer Picks
Jurickson Profar LF (9.0% Owned): Projected 0.75R 0.1HR 0.49RBI 0.8SO 0.57BB 0.07SB 8.55FPts
Bryan De La Cruz CF (29.0% Owned): Projected 0.63R 0.15HR 0.65RBI 1.14SO 0.26BB 0.04SB 8.34FPts
Lars Nootbaar RF (33.5% Owned): Projected 0.63R 0.16HR 0.64RBI 0.83SO 0.59BB 0.07SB 8.31FPts
Brendan Donovan 2B (44.0% Owned): Projected 0.74R 0.1HR 0.49RBI 0.63SO 0.54BB 0.05SB 8.24FPts
Joc Pederson OF (20.0% Owned): Projected 0.6R 0.21HR 0.66RBI 0.91SO 0.36BB 0.03SB 8.18FPts
Ha-Seong Kim SS (29.5% Owned): Projected 0.72R 0.11HR 0.48RBI 0.86SO 0.46BB 0.14SB 8.11FPts
David Peralta LF (1.5% Owned): Projected 0.68R 0.12HR 0.68RBI 0.76SO 0.38BB 0.03SB 8.06FPts
Nolan Jones 3B (42.5% Owned): Projected 0.6R 0.15HR 0.6RBI 1.26SO 0.53BB 0.07SB 8.04FPts
Luke Raley LF (22.5% Owned): Projected 0.63R 0.19HR 0.65RBI 1.34SO 0.29BB 0.06SB 8.04FPts
Rob Refsnyder RF (0.0% Owned): Projected 0.61R 0.13HR 0.62RBI 1.14SO 0.45BB 0.04SB 8.02FPts
Subscribe today to get the full daily notes, as well as all of the other content I put out here - read the about page here for full information and free samples. 10% of subscription fees go to Samaritan’s Purse Ministry, a humanitarian aid charity.












